
(乐鱼科技)挥发性有机化合物来源及危害 :挥发性有化化合物(VOCs)是指沸点在常压下低于260°C,或者室温时其饱和蒸气压大于133.3 Pa的有机化合物。VOCs气体非常容易挥发到空气当中,进而对空气造成影响;VOCs—般分为芳香族化合物、脂肪族化合物、卤代烷烃、烃、脂、醛、酮、醚等,具体分类如表1.1所示。因为VOCs的含量很低,一般都在ppm、ppb级,所很容易被忽视。VOCs的来源非常广泛,遍布于人民的生产生活中,总结
起来其主要来自于:
汽车尾气排放;
作为有机溶剂:如油漆、涂料、胶粘剂、洗涂剂等;
建筑材料使用:粘合板、塑料或者泡沫板材、热材料等;
.装饰材料:各种装饰品、壁纸等;
家庭用品:窗帘、地毯等;
家用燃料的不完全燃烧;
餐饮业产生的恶臭性气体。
表中列举了VOCs的常见发生源及逸散的有机化合物,从表中可看来, VOCs来源于生产生活中的各个方面,同一个地方也会产生不同 类别、不 同 浓度的VOCs气体,所以送也在一定程度上增加了VOCs处理的难度。
表1.1 几类挥发性有机物
表1.2 VOCs常见发生源及其散逸的有机化合物
VOCs大多具有毒性并伴有恶臭,如苯、甲酵、甲苯、氯苯、多环芳烃等有 机物。VOCs的成分比较复杂,它们对人体的危害也非常大,特别是对人的眼 、 鼻及呼吸道有强烈的刺激作用,也会对肺、肝等内脏及神经系统产生特别大的影 响,在浓度较高的情况下,会使人体某些器官和机体的在短时间内发生病变,甚至造成急性中毒,比如头晕、头痛、疲倦、无力、胸闷等症状,还可影响人体的 消化系统,出现食欲不振、恶心等,严重时可损伤肝脏和造血系统,如果影响到大脑和神经系统,就会造成记忆力减退等严重后果。即使在较低浓度情况下,时间处于该环境中也会产生慢性中毒,有时会发生致癌、致突变等现象。
由于多数挥发性有机化合物,容易产生易燃易爆等危险情况。VOCs气体还会对环境产生严重的影响,如氟氯烃类和碳氨化合物会导致臭氧层严重破坏, 一旦将其排入到大气中,将会造成大气平流层上层的臭氧浓度急剧减少,最终导致严重的溫室效应。此外,VOCs还是形成光化学烟雾的罪魁祸首之一,大气 中的碳氨化合物(CH)、氮氧化合物(NOx)在紫外光作用下,会发生光化学反应进而产生二次污染物,生成光化学臭氧、过氧化氢和PAN等强氧化性气体 , 最后形成部分粒状的硝酸盐、硫酸盐与空气产生凝胶,这就是所谓的光化学烟雾。 光化学烟雾一旦形成,将会对大气的污染造成很多不良影响,也会对周围植物造成严重的危害,并引起人体强烈的呼吸障碍和呼吸系统疾病,特别是对于抵抗力 较差的老人和小孩将带来非常大的威胁。
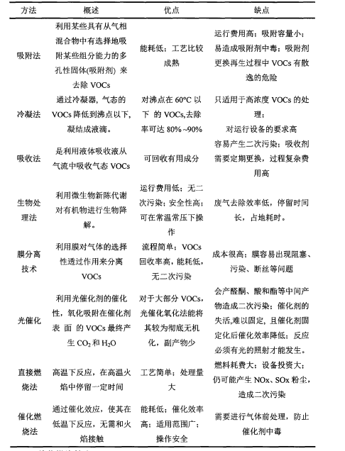
VOCs处理技术分析:VOCs污染不同于一般的大气污染, 工业上排放的挥发性有机气体的浓度高低不等,加上其具有大风量的特点,这使得它的治理有别于一般空气污染 的治理。目前国内外处理VOCs的技术有很多,在VOCs浓度较高的情况下, 一般使用直接燃烧法、吸附法、冷凝法、吸收法等,在浓度相对较低的情况下 , 一般使用 生物处理技术、膜分离技术、光催化法和催化燃烧法等; 其优劣如表2.1 所示。直接燃烧法适合处理可燃性VOCs含量较高的有机废气,而且燃烧后处理的还不完全;吸附法运行费用高、去除效率又比较低,而且容易产生二次污染;冷凝法在理论上可使VOCs气体达到较高的净化程度,但是如果要将有机物降到ppm级,处理过程中所需要的费用是非常昂贵的;吸收法一般用于处理浓度较高同时沸点较低的VOCs气体; 生物处理、膜分离和光催化技术现在大多处于研发阶段,去除效率相对较低,从长远来看有一定的应用前景,但是从现阶段来看,运行费用相对来所较高。相对其他处理技术,催化燃烧因其具有 显著的优点而成为目前最有前景的VOCs处理方法。
表2.1 工业上处理VOCs技术优缺点对比
催化剂燃烧技术:近年来随着对环保与节能的要求日益提髙,催化燃烧技术成为更为有效的处理技术 。 催化燃烧法处理VOCs是向装有催化剂的反应装置中通入一定流量的废气,然后使得废气中有机化合物在较低温度下氧化分解的一种方法,被氧后 一般分解为H20和C〇2,并释放大量热能。
对于催化燃烧来说,一般分为低温燃烧和高温燃烧,在低温燃烧条件下, 会受到多相氧化反应的控制,这是由动力学控制的燃烧反应。在高温条件下燃烧 , 从反应动力学的角度出发,VOCs气体和氧气扩散速度都会对催化剂上的催化燃烧速度产生重要影响,送属于内部扩散控制,随着温度的进一步上升,VOCs的转化率有一个上升的过程,但是,在进一步提高燃烧温度的情况下,VOCs的转化率就不会再发生改变,此时己经达到一个极限值,送种燃烧的反应速度主要取决于VOCs气体和氧气混合物向催化剂表面扩散的速度,在高温条件下 进行燃烧反应,使催化剂表面的氧化反应加快,进而燃烧速度大大提高。催化燃烧是发生在催化剂表面的完全氧化反应,是典型的气-固反应,它是一种高效的 清洁技术,比较其它的VOCs处理方法,催化燃烧有以下几个特点 :
1.对于金属催化剂,特别是对于贵金属催化剂来说,它的起燃温度较低,能耗较少;
2.适用范围较为广泛,催化燃烧反应对于有机气体的去除都是适用的,而且在合适的条件下均会分解完全,所以它的分解也不会受到有机化合物浓度的限制。
3.处理效率高,有机废气的净化率一般都在上,而且无二次污染,有机废气氧化产生二氧化碳和水。催化燃烧技术其实是一种氧化反应,它不同于一般的燃烧反应,所以不会有火焰产生,在能耗方面会有不同程度的降低;此外,由于不会产生二次污染,所以从环护角度考虑,也具有较为明显的优势。综上所述,VOCs催化燃烧技术成为最有前景的VOCs处理方法。
图3.1 蜂窝陶瓷载体
图3.2 催化燃烧反应器
催化燃烧实质及催化剂要求
4.1催化燃烧的实质及其优势
催化燃烧是典型的气-固相催化反应,它借助催化剂降低了反应的活化能,使其在较低的起燃温度200~ 300℃下进行无焰燃烧,有机物质氧化发生在固体催化剂表面,同时产生CO2和H2O,并放出大量的热量,因其氧化反应温度低,所以大大地抑制了空气中的N2形成高温NOx。而且由于催化剂有选择性催化作用,有可能限制燃料中含氮化合物(RNH)的氧化过程,使其多数形成分子氮(N2)。与传统的火焰燃烧相比,催化燃烧有着很大的优势:
(1)起燃温度低,能耗少,燃烧易达稳定,甚至到起燃温度后无需外界传热就能完成氧化反应。
(2)净化效率高,污染物(如NOx及不完全燃烧产物等)的排放水平较低。
(3)适应氧浓度范围大,噪音小,无二次污染,且燃烧缓和,运转费用低,操作管理也很方便。
4.2催化剂的类型及性能要求
目前国内外主要研究的催化剂基本上有两大类:一类为贵金属催化剂,这类催化剂的活性和稳定性好,技术较为成熟,但由于贵金属价格高,资源短缺,所以,未能将其产业化;另一类为非金属催化剂,主要集中在过渡金属氧化物催化剂、复氧化物催化剂(钙钛型复氧化物和尖晶石型复氧化物)的研究方面。目前,寻找来源丰富、价格低廉、性能相当的非贵金属催化剂,以替代传统的贵金属催化剂用于催化燃烧过程已成为了研究的一个重要方向。
(乐鱼科技)催化燃烧对催化剂的基本要求是:既能抑制烧结、保持活性物质具有较大的比表面积及良好的热稳定性,又要具有一定的活性,可起到催化剂活性组分或助催化剂的作用。这在某种程度上是互相矛盾的,因为研究已经证明氧化物的活性和热稳定性成反比。同时,需有高的机械强度以及对燃料中所含毒素有高的耐腐蚀性。